发布日期:2022-03-14 15:07:00 浏览量:8121 发布来源:财务科
目 录
第一部分 单位概况
一、单位主要职责
二、2022年年度单位工作任务
三、单位人员情况说明
第二部分 收支情况
四、2022年部门预算收支说明
第三部分 其他说明情况
五、部门预算“三公”经费等情况说明
六、单位国有资产占有使用及资产购置情况说明
七、单位政府采购情况说明
八、单位预算绩效目标说明
九、专业名词解释
第四部分 公开报表
(单位预算公开报表13张)
第五部分
十、经有关单位批准的教育收费标准
财务资产管理制度情况
学生资助管理制度情况
学校财经领导小组名单和议事规则情况说明
第一部分 单位概况
一、单位主要职责
陕西省电子信息学校是省教育厅直属的全日制中等职业学校,坐落于西安浐灞生态区,毗邻西安世博园、西安国际港务区。学校是首批“国家级重点中等专业学校”、“陕西省示范性中等职业学校”、“国家中等职业教育改革发展示范学校”、陕西省高水平示范中职学校(A类)。
学校专业设置立足产业发展,形成了以信息技术为核心,涵盖加工制造、信息技术、土木工程、资源环境、财经商贸等5大类16个专业,其中国家示范专业5个,省级示范专业3个。近年来,学校积极拓展办学渠道,经省教育厅批准,与陕西工业职业技术学院、杨凌职业技术学院、西安航空职业技术学院、陕西铁路工程职业技术学院、西安职业技术学院开展“三二连读”五年制高职联合办学,开设机电一体化等13个专业。学校毕业生实行“双证书”制度,设有国家职业技能鉴定站、中国物流与采购联合会物流师职业资格认证考试中心、Adobe考试认证站等职业资格培训与考试认证机构。形成了以中高职衔接教育为主,融以三年制、短期培训和技能鉴定相结合的办学格局。
二、2022年度单位工作任务要点
2022年学校工作的总体思路是以习近平新时代中国特色社会主义思想为指导,深入学习贯彻党的十九大和十九届历次全会精神,学习贯彻党的二十大精神,全面落实党的各项教育方针,聚焦学校党建融合业务,内涵发展,坚持立德树人根本任务,深化机制创新,稳步推进“提质培优”项目建设,创建国家级“双优学校”,常态化实施校园疫情防控,深化教育教学改革,提升学生管理,服务师生发展,努力开启学校发展建设新征程。
(一)坚持党的领导,营造良好政治环境
1.加强学习,发挥党组织方向引领作用
坚持用习近平新时代中国特色社会主义思想铸魂育人,深入学习习近平总书记关于教育的重要论述,组织落实习近平总书记来陕考察重要讲话精神及委厅工作要求,科学有序组织党员干部学习,持续做好党组织领导下校长负责制,教育党员树牢“四个意识”,坚定“四个自信”,坚决做到“两个维护”,让党的领导成为学校各项事业发展的方向引领。
2.夯实基础,增强党组织生机活力
强化基层党组织建设,持续做好党员发展;加强党员队伍建设,完善发展党员质量保证体系,落实党员教育培训规划。
3.聚焦主责主业,推动党风廉政建设向纵深发展
深化和创新党员领导干部廉洁教育,开展纪检干部专项培训,提高执纪能力,不断提升工作质效;加强自身建设,锻造忠诚干净担当的纪检干部队伍,构建学校风清气正的政治生态。
4.围绕重点,落实意识形态工作
全面落实意识形态工作责任制,牢固占领意识形态工作主阵地。常态化开展意识形态研判,明确岗位职责,多渠道、多方式抓好意识形态工作队伍建设和管理。
(二)聚焦核心领域,全力推进重点工作
5.以“十四五”规划为方向,科学谋划未来发展。
依据中省教育、产业、人才等规划,将承接提质培优任务(项目)全面落实到“十四五”规划发展中,出台学校十四五规划。在规划编制过程中同步谋划规划落实工作,统筹规划年度监测、中期检查和终期考核等工作,形成规划编制、实施、考核的管理闭环,确保“十四五”规划落地见效。
6. 以“双达标”要求为底线,夯实基础做细管理
依据《陕西省中等职业学校办学水平及教学管理达标指标体系》为工作底线,结合双达标验收工作反馈意见,合理引进专职教师,进一步优化师生比例。按照陕西省中等职业学校教学管理规范,细化学校专业建设、教材建设、教学过程管理、教学质量评价等过程性管理制度,规范学校教学管理,提升教学质量。
7.以项目建设为抓手,落实“提质培优”任务
依据《提质培优行动计划承接任务一览表》、《任务书》,科学编制子项目《建设书》和《建设方案》,加强项目管理,系统推进建设进度,扎实做好学校任务(项目)的承接申报工作,要加强项目管理,落实项目建设责任分工、时间节点、绩效考核等措施,以高质量的建设成效创建国家级“双优校”。
8.以专业建设为核心,深化教育教学改革
围绕学校“面向产业、对接行业、服务企业、就业升学双驱动,实现学生、家庭、行业、企业、社会需求”的专业人才培养定位,结合学校专业布局和行业发展情况,进行专业动态调整。
9.以校企合作为重点,推动产教融合新发展
结合西安市港务区、西咸新区等区位优势,深度推进京东物流、吉利汽车、中陕核集团、海螺水泥等企业从设备、课程、师资、实习、就业等方面“校企合作融合”,依托产教融合基地建设,实现技能培训、师资培养、教研成果研发、职业技能鉴定等资源共享。
10.以改革创新为引领,构建思政育人阵地
实施思政课程创新团队建设,补充学校专职思政课教师、班主任和心理健康教育教师;开展校际思政课教学大赛活动,凝练课程思政案例,打造一支政治强、情怀深、思维新、视野广、自律严、人格正的教师队伍。
11.以技能竞赛为平台,锻造师生能力水平
规范校级技能大赛组织体系,培养学生技能、技术思维、职业素养“三维”能力,为职业院校技能大赛和全国技能大赛培育专项人才。搭建校级教师教学能力大赛、思政课程大赛、班主任能力大赛、微课大赛等制度体系,提升教师业务水平。组织好2022年省级、国家级中等职业学校各类大赛的备赛、参赛工作,不断提高师生业务、技能水平,全面提高人才培养质量。
(三)着力大师、名师引领,提升师资队伍水平
12.实施人才强校战略,打造专兼结合双师团队
持续推进新教师综合能力提升工程,开展“暑期综合能力提升班”、省骨干教师、国家骨干教师培训;举办教育评价改革、教学能力提升、课程思政教育、优质学校优质专业建设等教师成长成才报告会;以“名师”带项目,以项目带专业,吸引行业企业一线专业技术人员、能工巧匠担任兼职教师,不断提升“双师结构”师资队伍的整体水平。
13.紧抓师德师风建设,锤炼教师品德修养
进一步强化教师思想政治素质和师德师风建设,落实《关于加强和改进师德建设的意见》要求,强化师德师风建设,提升专业素质能力;以社会主义核心价值观教育引导广大教职工以德立身、以德立学、以德施教,坚持“四个相统一”,提升教职工综合素质。
(四)坚持厚德强技,助力学生全面发展
14.落实教育根本任务,健全“三全”德育培养体系
持续开展《习近平新时代中国特色社会主义思想》进课堂活动,树立学生爱党、爱国理想信念;开展社会主义核心价值体系教育,以职业道德培养为主线,把社会主义核心价值观细化、实化、具体化,转化为学生的核心素养和学业质量。
15.着重能力建设,加强学管队伍管理
支持青年教师承担学生管理工作,对全体学管人员进行模块式、系统化培训,积极参加省级、国家级培训;组织开展班主任基本功大赛;做好“名班主任工作室”建设,常态化开展学生心理咨询活动,凝练德育特色案例,积极组织案例、优秀学管人员申报推荐工作。
(五)力争稳中求进,招生就业优质高效
16.拓展思路,全面完成招生目标
科学研判,根据“陕西省中专招生服务平台”运行规则,制定学校2022年招生实施方案,确保招生工作公平、公正、安全和有序进行;注重生源质量的提高和生源结构的变化,保持现有招生规模,重点分类做好3年制升学、3年制就业、5年制中高职衔接的专业设置,人数编制以及招生成本控制工作。
17.提高水平,实现高质量就业任务
做好2022届毕业生就业指导及职前教育,加强招聘、推荐及应聘等就业工作;优化现有的校企合作单位,筛选企业质量,开发高质量合作企业10家以上,提升毕业生在西安就业岗位数量和质量,学生就业稳定率达到80%以上,同时多方式做好实习及就业学生跟踪及回访工作;探索创业工作,初步开展适合于中职生的就业创业教育相关工作。
(六)产学研用结合,增强服务社会能力
18.打造教科研服务体系,提升服务水平
以学校教研工作为重点,对接职业教育发展,开展队伍建设、精品课建设、教材建设等方面研究,设立校本研修课题,积极申请省级以上课题,对接产业发展,以加强技术技能创新为重点,加强企业技术服务项目(课题)的研究,全力提升学校教科研水平。
19.发挥示范带动作用,积极拓展服务职能
发挥学校专业、设备以及场地优势,积极承担企业、行业各类相关比赛、培训活动,不断提升学校社会影响,服务职业教育发展,服务企业行业人才需求。
(七)提升治理水平,建设文明校园
20.强化宣传教育,提升文化内涵
进一步优化校园宣传阵地,营造和谐美观的教育环境,打造陕电记忆;重点建设学校官微、官网主页等媒体平台,修订制作《学校文化手册》、更新《学校宣传片》;师生积极开展“爱国卫生教育”活动;创新宣传教育形式,不断提升校园文化内涵。
21.坚持依法治校、推进民主管理
推进党委领导下校长负责制,健全制度体系,制定落实教学质量评价体系,修订部门、教师和辅导员履职考核评价管理办法,打造有效的奖、助、惩等激励体系;进一步完善以绩效为导向的薪酬分配体系,畅通教职工职务、职级、职称晋升渠道,保障教工民主参与、民主监督的权利。
22.关注过程,强化督查督办
积极探索建立权力清单、责任清单制度化建设,推进监督管理工作;落实落细“信访”制度,敞开渠道,接受监督;在课堂教学、综合治理等方面充分发挥监督、评价、指导、推进、服务功能。
23.立足大数据,加强信息化建设
完成校园网络总体升级改造一期工程,基本实现校区无线网络全覆盖;依托中国银行,推进“银校合作”项目,门禁、校内消费、费用缴纳等实现聚合支付与多重认证;完成“智慧教室”建设项目,全面支撑混合式教学模式改革;积极实施“全国中等职业学校信息管理系统”相关工作,盘活数据信息。
24.强化服务意识,做好后勤保障、工会工作
认真落实国家、省市关于疫情防控工作的各项规定,建立联防联控机制,做好疫情监测、师生隔离检测、环境消杀等相关工作;做到保证需求、安全供应、稳定运行、服务到位、力行节约。多层次开展职工技能竞赛活动,完善工会创优评先活动,充分发挥劳模在创先创新创优创效方面的示范引领作用;组织开展两代会;加强工会维权维稳机制建设,切实维护教职工合法权益。
25.注重细节,构建平安校园
坚持落实对学校各科室安全工作“一岗双责”制度,明确责任,落实责任;抓好隐患检查整改,根据上级安排开展冬春防火、夏季攻坚、秋冬会战等专项检查;做好各类安全员培训,提升突发事件应急处理能力,推进学校安全工作规范化、标准化建设,着力构建平安校园。
三、单位人员情况说明

截止2021年底,本单位在职人数118人,退休人员为74人。当年变动情况:7人退休,1人辞职,离世3人;人事代理人员32人;临聘33人;单位负担的遗属2人。
第二部分 收支情况
四、2022年部门预算收支说明
(一)收支预算总体情况
根据省教育厅部门预算的批复,我校2022年一般公共预算拨款1477.10万元,较2021年1476.1万元增加了1万元。主要有增加项目退休人员职业年金做实资金32.95万元,移交退休人员医保补助资金6.17万元。减少上年中人一次性职业年金28.12万元,执行进度扣减10万元。2022年收入预算为1837.10万元,其中,一般公共预算拨款收入1477.10万元,主要为基本经费(人员经费和日常公用经费);事业性收入预计为360万元,主要是学生住宿费收入和城市学生学费收入;加实户余额20万元,收入共计1857.10万元。2022年支出预算:1857.10万元,其中,工资福利支出1713.5万元;商品服务支出 143.6万元。
2022年预算编制中,收支预算未包括上级支持的各类专项资金。
(二)一般公共预算拨款支出明细情况
1.一般公共预算当年拨款规模变化情况
2022年,一般公共预算拨款1477.10万元,较上年1476.1万元增加1万元。
2.支出按功能科目分类的明细情况
一般公共预算支出1477.10万元,其中:
中专教育(2050302)1190.93万元,主要是事业单位人员工资、社保支出。
事业单位医疗(2101102)146.17万元,主要是单位医保支出。
住房保障支出(2210201)140万元,主要是单位应缴的住房公积金支出。
总计人员经费支出1403.5万元,公用经费支出73.60万元。
3.支出按经济科目分类的明细情况
2022年学校一般公共支出预算为1477.10 万元,其中:工资福利支出 1403.5万元,较上年增长不大,全部为自发工资、其他工资福利、养老、医保等人员支出。
商品和服务支出 73.6万元,较上年基本持平,主要为日常办公经费。其中办公费0.12万元,印刷费1万元,水费2万元,邮电费2万元,电费8万元,取暖费12万元,公务接待费12万元,工会经费15.4万元,公务用车14.084万元,租赁费2万元,差旅费2万元,维修维护费3万元。
(三)政府性基金预算支出情况
2022年本单位无政府性基金预算收支,并已公开空表。
(四)国有资本经营预算拨款收支情况
2022年本单位无国有资本经营预算拨款收支。
第三部分 其他说明情况
五、部门预算“三公”经费等预算情况说明
2022年“三公”经费预算26.08 万元,与上年相同。其中,公务接待费 12 万元,与上年相同。公务用车运行维护费 14.08万元,与上年相同,每年三公总量支出均控制在预算范围内。
六、单位国有资产占有使用及资产购置情况说明
截止2021年底,我校共有3辆公车,分别为机要通信、后勤服务应急用车、业务用车。均为2008年以前购置,全体车况较老,未出现超标准配备车辆行为。本年无车辆购置预算,单位单价 50 万元以上的通用设备1台(套),专用设备3台(套);单位单价20万元以上的设备,专用设备17台(套),通用设备16台(套 ),当年购置安排将依据财政拨付的专项资金而定。
七、单位政府采购情况说明
学校近年有专项资金支持,基础工程维修建设、教学设备购置逐渐增多。学校严格遵守陕西省财政厅,陕财办采资【2016】120号文“陕西省财政厅关于贯彻《陕西省2017-2018年度政府集中采购目录及采购限额标准》的通知”的有关规定。按照专项资金批复数额,结合学校实际情况,兼顾重点进行项目资金的计划分配,做到了事前请示,根据项目要求进行采购预算上报审批,依据批复,在网上发布采购公告,按财政厅批复指定采购方式采购或招标,专家评标、发布中标公告、签订采购合同、合同执行、付款。坚决按照流程办理,执行政府采购相关政策。
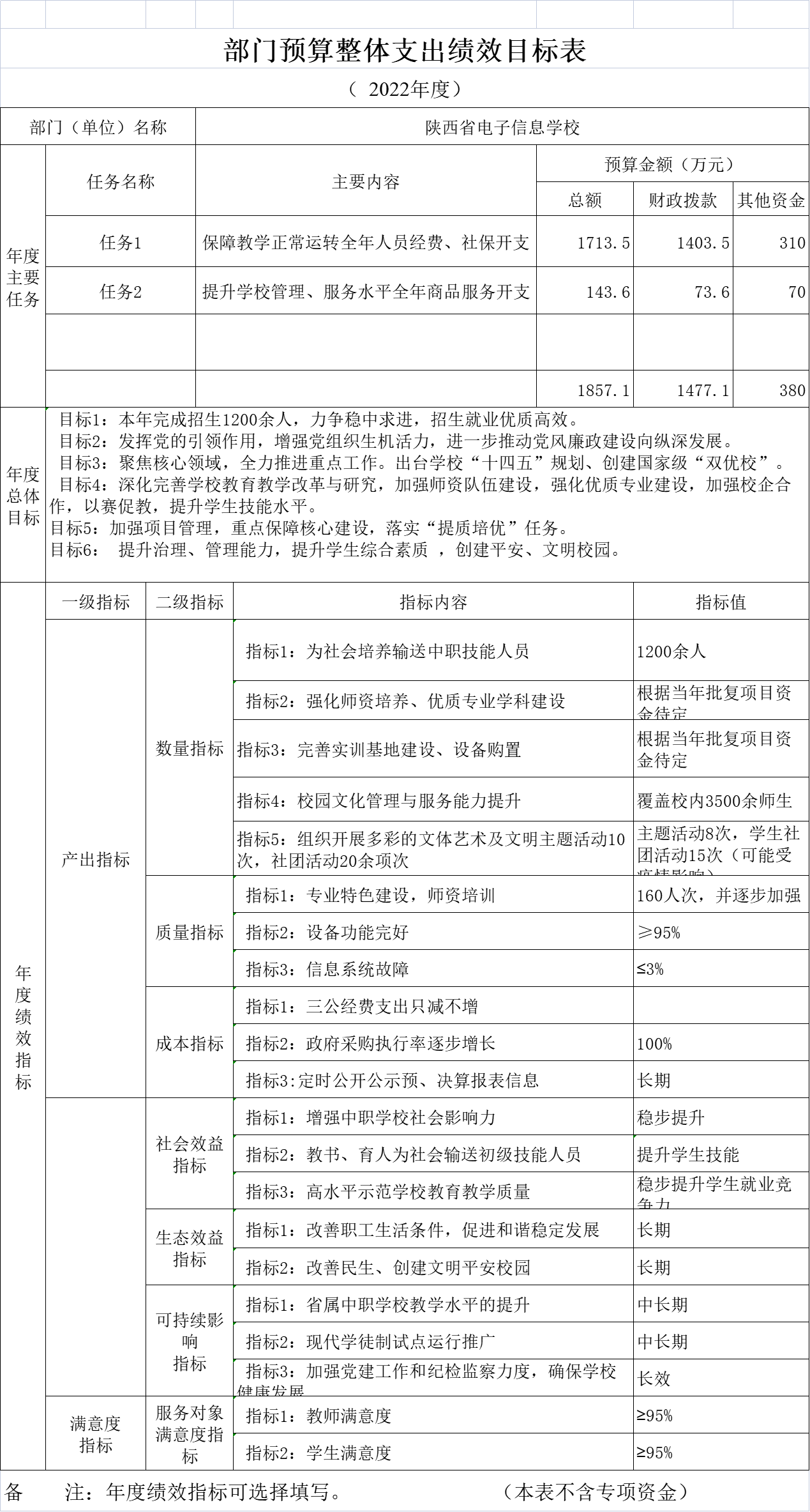
八、单位预算绩效目标说明
九、专业名词解释
机关运行经费:指各部门的公用经费,包括办公及印刷费、邮电费、差旅费、会议费、福利费、日常维修费、专用材料及一般设备购置费、办公用房水电费、办公用房取暖费、办公用房物业管理费、公务用车运行维护费以及其他费用。
财政拨款收入:指财政部门用一般预算收入安排的预算单位资金。
事业收入:指事业单位开展专业业务活动及辅助活动取得的收入。
事业单位经营收入:指事业单位在专业业务活动及辅助活动之外开展非独立核算经营活动取得的收入。
其他收入:指除“财政拨款收入”、“财政专户资金”、“事业收入”、“事业单位经营收入”以外的各项收入。包括利息收入、捐赠收入等。
基本支出:反映为保障机构正常运转、完成日常工作任务而发生的人员支出和公用支出。
项目支出:反映行政单位为完成特定的工作任务或事业发展目标,在基本的预算支出以外, 财政预算专款安排的支出。
工资福利支出(类):反映单位开支的在职职工和编制外长期聘用人员的各类劳动报酬,以及为上述人员缴纳的各项社会保险费等。
商品和服务支出(类):反映单位购买商品和服务的支出。
对个人和家庭补助支出(类):反映政府用于对个人和家庭的补助支出。
一般公共预算“三公”经费:是指用财政拨款安排的因公出国(境)费、公务用车购置及运行维护费和公务接待费。
因公出国(境)费:反映公务出国(境)的住宿费、旅费、伙食补助费、杂费、培训费等支出。
公务接待费:反映按规定开支的各类公务接待(含外宾接待)支出。
公务用车购置及运行维护费:反映公务用车购置费及租用费、燃料费、维修费、过路过桥费、 保险费等支出。
第四部分 公开报表(13张)














第五部分
十、经有关单位批准的教育收费标准

十一、财务资产管理制度情况
财务管理工作是学校持续发展的基本保证, 我校财务管理从服务职能、管理职能、咨询职能、导向职能等方面结合三年行动计划以及学校十四五规划,我校财务管理工作总体情况如下:
(一) 学校财务管理的基本流程
1.科学设置会计岗位 ,保障不同岗位之间加强合作 、互不兼容 、相互监督 。
2.着力健全财务制度,包括内部控制制度、 现金管理制度、 印章管理制度、 票据管理制度、 经费审批制度、 经费开支范围 、人员轮岗制度等。
3.合理编制学校年度部门预算、决算报告。
4.依法筹集各项收入,严格执行财经纪律,遵守报帐程序。
5.认真组织会计核算,依法建立会计账,严格执行对账制。
6.严格管理国有资产,包括预算管理、政府采购、账实相符、账账相符 、依法处置等。
7.定期进行财务分析, 增强决策参谋意识, 围绕学校发展大局, 提供政策咨询意见, 全面客观呈现数据 。
8.妥善保管会计档案 ,财务部门可自行保管一年,一年后移交单位档案部门, 严格按照规定的期限保管, 经过相关程序审批后销毁。
(二)各方面管理情况
1.预算收入管理情况 。我校依照财政综合预算原则,将部门各项收入完整纳入部门预算,统筹安排用于各项支出,严格执行“收支两条线”管理。非税收入(主要是住宿费收入,结合少量租赁业务收入),每年末都全额及时上缴国库。在管理过程中无隐瞒、截留、坐支现象。无擅自设立收费项目、扩大收费范围或提高收费标准,各类收费按规定使用财政部门统一印制的财政票据,无乱收费现象,未设任何形式的“小金库”。
2.预算支出管理情况。我校认真执行财经纪律的有关规定,各项支出按实际发生数列支,无虚列虚报等现象。学校财务支出实行校长负责制,已经建立健全民主理财制度,对“三重一大”事项所涉及大额资金的使用由校领导班子集体讨论决定。严格执行项目预算,按要求做到无侵吞、截留、挪用专项资金项目情况。
3.政府采购管理情况。我校严格按照省政府办公厅发布的《政府集中采购目录、采购限额标准》等采购管理规定,履行审批手续,不存在无预算采购及超预算采购。按照相关部门要求进行公开招投标,工程款的拨付也严格按照相关规定及协议进行。对学校在教育教学工作中临时急需采购的教学设施、设备及教学仪器装备,进行认真的调查分析,并根据我校财力在保障教学正常运转的基础上,进行科学安排和上报采购。我校在政府采购工作中,做到了依法实施采购,无违法违规行为。在政府采购招标过程中,为供应商提供了透明、公开、公正、公平的竞争环境。
4.资产管理情况。我校严格按照资产管理的有关规定,对资产进行登记。未存在未经批准购建资产的现象,也未存在未经批准出租出借或处置资产的情况。学校已建立健全资产的购置、验收、保管、使用、交接、维修等内部管理制度,建立校产台账,定期组织资产清查,做到账账相符、账卡相符、账实相符。
5.财务会计管理情况。我校严格执行“收支两条线”的财务管理规定,我校的一切费用开支能认真贯彻执行“严行节约,反对浪费,勤俭办学”的精神,各项开支均符合费用开支标准和上级有关规定。严格执行主要领导“一支笔”签字制度,严把财务程序,要求财务人员对于不合理、不规范的票据坚决不予入账。
6.三公经费支出方面。落实《预算法》,严格执行中央八项规定,严格控制“三公”经费,进一步规范了公务支出。我单位强化了对公务接待的规范管理,严格执行《公务接待管理办法》,有效杜绝了公款吃喝、违规接待,强化了对公务用车的使用和管理,实行公车派车单制度,在节假日对公车进行了封存,未出现超标准配备车辆行为。
7.教育收费方面。在收费过程中严格执行有关教育收费政策,没有擅自设立收费项目、提高收费标准、扩大收费范围的行为。学校进行亮证收费,使用财政部门统一印制的收费票据。事业性收费收入按照财政部门的规定及时上缴财政专户,实行“收支两条线”管理,主动接受物价、财政、教育、审计等部门的监督检查。 学费、住宿费标准按物价部门核定的标准严格执行;教材费标准按相关文件执行,严格遵循“按实发生,据实收取,不得盈利,期末结算,多退少补”的原则。同时全面实行收费公示制度,通过校园网、宣传册等公示收费项目、标准和依据。
十二、学生资助管理制度情况
1.加强领导,大力宣传国家资助政策
学校领导高度重视学生资助工作,始终将学生资助工作作为学生管理工作的重点来抓,学校成立了校长为组长,纪委书记为副组长的资助工作领导小组,形成了校长亲自部署、纪委书记具体落实的学生资助工作领导体系。学校采取校园广播宣传、宣传栏宣传向广大师生宣传国家和学校的资助政策,做到让每位学生都能够了解各项资助政策,切实把国家对家庭经济困难学生的关怀送到学生手中。
2.客观公正地做好助学金评审工作
我校严格按照公平、公正、公开的原则组织开展家庭经济困难学生认定工作,不断规范家庭经济困难学生的认定工作,班主任组织学生填写《助学金申请表》,同时提供相关证明材料。资助中心根据文件规定,以班级为单位核定受助学生比例,审核学生申请助学金的相关材料和证明。经校评审小组评议后确定受助名单,评选结果公示5日无异议后由校资助中心上报省教育厅。
3.认真做好免学费评审工作
在免学费资格认定方面,我校根据国家及陕西省免学费评审政策,以班级为单位,组织学生填写《免学费申请表》,同时附身份证明复印件等相关材料,经班主任核实后交校资助中心审核,审核通过后公示5日,如无异议由校资助中心上报省教育厅,通过审核的学生予以免学费资助。
4.中职学生精准资助工作落实情况
教育扶贫是党和国家为改善民生、解决“三农”问题作出的重大决策,对促进教育公平和社会公平、优化教育结构具有重要意义。《中职学校学生家庭情况调查评议表》是认定学生能否享受精准扶贫的重要依据,通过对学生和家长的政策讲解,我校对所有建档立卡户学生都提交了调查评议表,准确进行了认定,按政策要求完成建档立卡一次性补助资金的发放。
5.学生资助发放情况
学校学生助学金发放工作每年一次按时发放,无截留及虚报学生人数情况。2021年度,学校共计收到国家助学金161.8万元,当年发放156万元,国家奖学金4.2万元,当年发放4.2万元,学校使用自有资金自发各类奖助学金5.8万元。财政每年助学金拨付均为预拨,所以有拨少付多,或拨多付少的情况,总体是全额发放。学校资助部门每年如实上报享受助学金的学生人数,学生助学金卡的办理、发放严格按照国家相关政策执行,在实际发放时,学生凭身份证或有照片的学生证领取,无冒领、截留等现象,助学金发放工作按时有序,确保了国家资助金按时落实到每一位在校学生。
十三、学校财经领导小组名单和议事规则情况说明
陕西省电子信息学校财经工作领导小组议事规则(试行)
为贯彻执行国家及上级教育主管部门关于财经工作和财务管理的有关法律、法规、政策和规定,加强对学校财经工作的领导,规范学校的财务管理和经济活动运行秩序,学校成立财经工作领导小组并制定本规则。
第一条 学校财经工作领导小组在学校党委常委会和校长办公会的领导下,根据学校关于财经工作的重大决定和决策,实施对学校财经工作的领导和管理。
第二条 财经工作领导小组由党委书记、校长、纪委书记、校级领导、项目办负责人、财务科负责人、纪检监审室等负责人组成。组长由党委书记担任、副组长由校长担任。
第三条 学校财经工作领导小组的主要职责:
1.按照国家和上级主管部门有关财经工作的法律、法规和政策,审议学校有关财经管理的规章制度。
2.审议学校年度财务预算和财务决算方案。
3.审议因特殊原因财务预算的调整以及当年未列入预算项目的实施。
4.审议学校贷款融资、对外投资、资产处置、基建投资等重大财经事项。
5.审议收费项目和收费标准的调整。
6.对学校财务运行中出现的新情况和新问题进行调查、研究。
7.研究学校开源节流、增收节支和提高办学效益的措施。
8.协调配合上级部门对学校财务、收费及资产等项目的检查。
9.对学校财务预算及专项预算等执行情况进行监督和绩效评价,支持财会人员依法履行职责。
第四条 财经领导小组实行集体民主决策的议事规则,在讨论相关财经工作具体事项时,到会人数必须超过领导小组成员的三分之二。按照财经领导小组成员顺序由后及前依次发表意见,最后由组长统一意见后作出决议,决议应由到会三分之二以上人数通过。讨论重大事项无法直接统一意见时,按投票表决方式决定,超过领导小组到会人数半数时方可形成决议。
第五条 议事规程
1.财经领导小组一般采取工作会议方式研究、审议、决定有关事项,特殊情况下也可采取通讯方式。财经领导小组一般每两个月召开一次工作会议,根据议题情况和紧急程度,也可随时召开工作会议。
2.财经领导小组的议题收集、会议通知、会务工作、会议记录、会议纪要整理及其相关日常工作由财务科和党政办负责。
第六条 附 则
1.本规则从公布之日起施行。
2.本规则由财经领导小组授权财务科负责解释。以前有关规定与此规则不符者,以本规则为准。
附“陕西省电子信息学校财经工作领导小组”成员名单:
组 长:顾学福
副组长:魏萍
成 员:卢仁虎 梁文华 李孝勇 张勇 杨永宏 徐燕 王胜武 胡振彪 曹缠选 凌晨
首页
通知公告
师资队伍
学校概况