发布日期:2024-10-29 16:38:04 浏览量:5062 发布来源:机电科
(招标编号:JZDZB-2024-043)
项目所在地区:陕西省,西安市,灞桥区
一、招标条件
本陕西省电子信息学校通用机电设备升级模块项目已由项目审批/核准/备案机关批准,项目资金来源为其他资金,招标人为陕西省电子信息学校,本项目已具备招标条件,现招标方式为其他方式。
二、项目概况和招标范围
规模:本项目为陕西省电子信息学校通用机电设备升级模块项目,具体采购内容详见采购文件
范围:本项目划分为1个标段,本次招标为其中的:(001)陕西省电子信息学校通用机电设备升级模块项目。
三、投标人资格要求
陕西省电子信息学校通用机电设备升级模块项目的投标人资格能力要求:
1.须为在中华人民共和国境内注册,能够独立承担民事责任的法人企业,提供合格有效的营业执照;
2.财务状况报告:提供2023年度财务审计报告(至少包括资产负债表、利润表、现金流量表及财务报表附注,成立时间至提交磋商响应文件截止时间不足一年的可提供成立后任意时段的资产负债表),或开标前3个月内其基本存款账户开户银行出具的资信证明及基本存款账户开户证明资料;
3.社会保障资金缴纳证明:自2024年4月1日以来已缴存的至少一个月的社会保障资金缴存单据或社保机构开具的社会保险参保缴费情况证明,单据或证明上应有社保机构或代收机构的公章或业务专用章。依法不需要缴纳社会保障资金的供应商应提供相关证明文件;
4.税收缴纳证明:自2024年4月1日以来已缴存的至少一个月的纳税证明或完税证明,纳税证明或完税证明上应有代收机构或税务机关的公章或业务专用章。依法免税的供应商应提供相关文件证明;
5.法定代表人授权书(附法定代表人、被授权人身份证复印件)及被授权人身份证(法定代表人直接参加投标,须提供法定代表人身份证明及身份证原件);
6.供应商不得为“信用中国”网站(www.creditchina.gov.cn)中列入失信被执行人和重大税收违法失信主体名单的供应商,不得为中国政府采购网(www.ccgp.gov.cn)政府采购严重违法失信行为记录名单中被财政部门禁止参加政府采购活动的供应商;
7.本次招标不接受联合体投标。
四、招标文件的获取
获取时间:2024年11月06日至2024年11月07日,每天上午9:00至12:00,下午13:00至17:00(北京时间,法定节假日除外)
获取方式:
1.供应商须持单位介绍信、经办人身份证原件及复印件并加盖单位公章在陕西省西安市高新区科技五路3号橡树星座B座902室领取采购文件。
2.文件售价:每份500元,售后不退。
五、投标文件的递交
递交截止时间:2024年11月08日14时30分
开标地点:陕西省西安市高新区科技五路3号橡树星座B座902室
六、其他
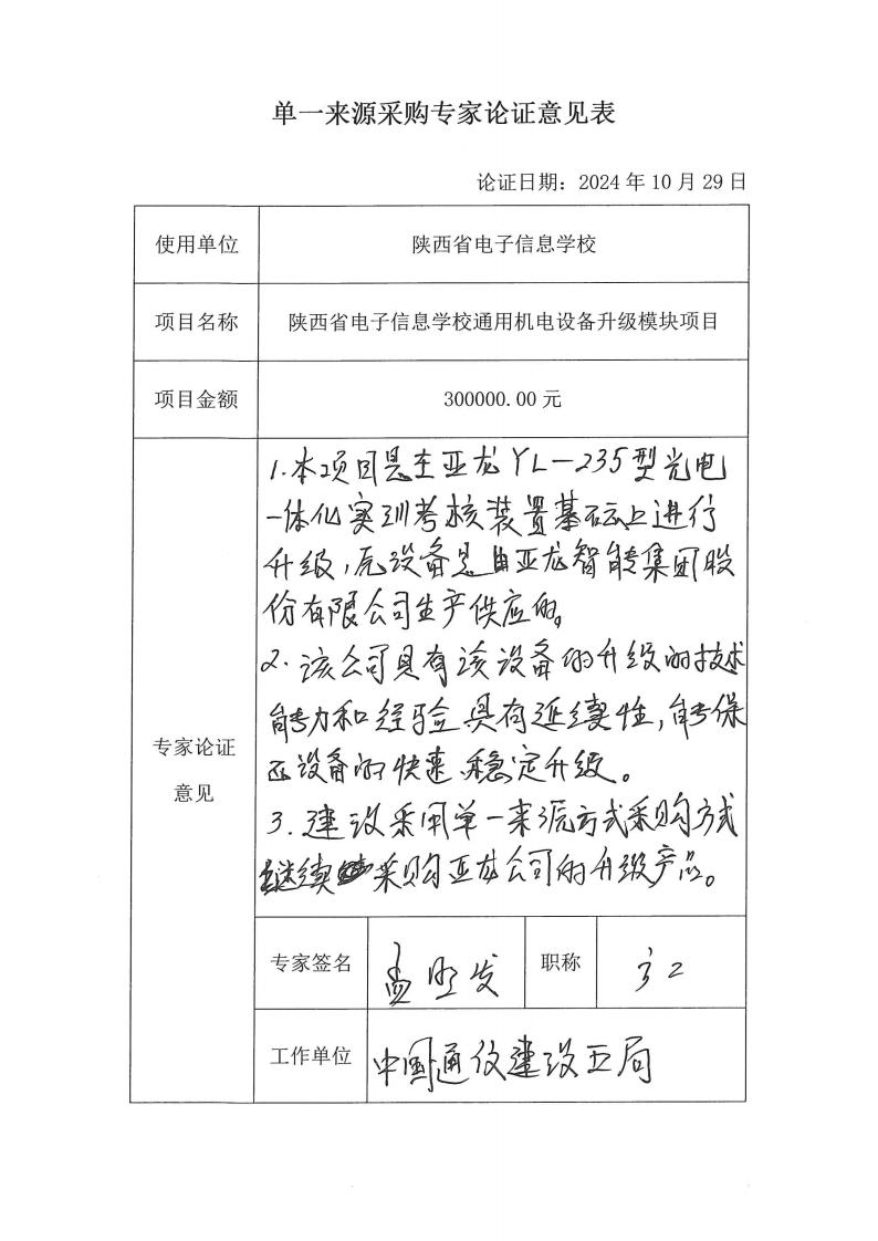
1.理由:详见专家论证资料
2.拟定供应商:亚龙智能装备集团股份有限公司
3.单一来源采购公示期:2024年10月30日—2024年11月05日
七、监督部门
本招标项目的监督部门为陕西省电子信息学校纪检监审室。
八、联系方式
招标人:陕西省电子信息学校
地址:西安市灞桥区纺渭路975号
联系人:郭江华
电话:18629326850
电子邮件:997757366@qq.com
招标代理机构:陕西金准达项目管理有限责任公司
地址:陕西省西安市高新区科技五路3号橡树星座B座902室
联系人:曹莹
电话:029-89555599
电子邮件:sxjzdxmgl@163.com
陕西省电子信息学校
2024年10月29日
附件:





首页
通知公告
师资队伍
学校概况