网站首页
校园新闻
党群工作
党群工作
教学新闻
学生新闻
视频新闻
招就新闻
行政人事
后勤服务
职教活动
校园公告
通知公告
通知公告
工作安排
校务公开
学校概况
学校简介
学校简介
发展历程
领导班子
组织机构
奖项荣誉
专业设置
信息技术类
信息技术类
加工制造类
资源环境类
财经商贸类
土木水利类
高职大专类
师资队伍
基础部
基础部
数控与机电专业科
物流与电子专业科
钻井与工程技术专业科
人才培养
电子信息技术
电子信息技术
钻探工程技术
数控技术应用
汽车运用维修
机电一体化
建筑工程施工
机电技术应用
中职数学
计算机网络技术
数控技术应用
教学教研
《中职女生成长力》课程开发与实践
《中职女生成长力》课程开发与实践
西部中职校“中高企一体化”育人模式探索实践
现代物流认知与操作
电子技术基础与技能
项目采购
政策法规
政策法规
内控制度
服务指南
需求公开
招生就业
一网通办
×
网站首页
校园新闻
党群工作
教学新闻
学生新闻
视频新闻
招就新闻
行政人事
后勤服务
职教活动
校园公告
通知公告
工作安排
校务公开
学校概况
学校简介
发展历程
领导班子
组织机构
奖项荣誉
专业设置
信息技术类
加工制造类
资源环境类
财经商贸类
土木水利类
高职大专类
师资队伍
基础部
数控与机电专业科
物流与电子专业科
钻井与工程技术专业科
人才培养
电子信息技术
钻探工程技术
数控技术应用
汽车运用维修
机电一体化
建筑工程施工
机电技术应用
中职数学
计算机网络技术
数控技术应用
教学教研
《中职女生成长力》课程开发与实践
西部中职校“中高企一体化”育人模式探索实践
现代物流认知与操作
电子技术基础与技能
项目采购
政策法规
内控制度
服务指南
需求公开
招生就业
一网通办
校园公告
通知公告
工作安排
校务公开
校园公告
当前所在的位置:
首页
>
校园公告
> 正文
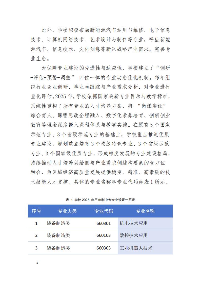
陕西省电子信息学校2025年度教育质量报告
发布日期:2025-12-19 14:32:56 浏览量:16825 发布来源:教学督导科
上一篇:陕西省电子信息学校教材建设项目中标结果公示
下一篇:陕西省电子信息学校教学综合管理一体化平台项目(二次)中标(成交)结果公告
首页
通知公告
师资队伍
学校概况